颁布功夫:2024-08-02|浏览次数:4251
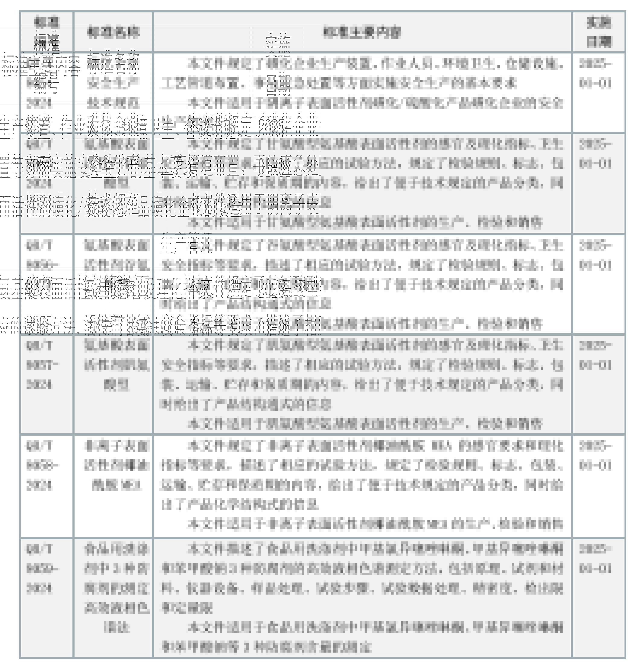
近日,中华人民共和国工业和信息化部颁布布告核准554项行业尺度,其中蕴含磺化企业安全出产技术规范等6项洗涤用品格业尺度,执行日期为2025年1月1日。
(本文转载自中国洗涤用品工业协会)